ÑÇÐǹÜÀíÆ½Ì¨
VOCsÓж඾ |
|
|
| À´Ô´£º¡¡Ê±¼ä£º2020Äê06ÔÂ08ÈÕ µã»÷ÂÊ£º |
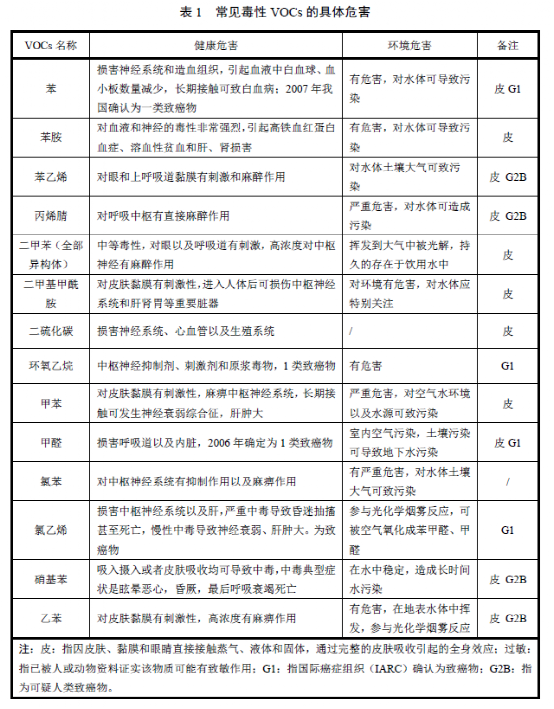
VOCsÓж඾£¿À´Ô´£ºÉú̬»·¾³²¿Ïà¹Ø±ê×¼Îļþ¡£VOCs¼õÅŹ¤×÷Õ¾×ÛºÏÕûÀí±à¼¡£ ÃÀ¹úµÄ¡¶Çå½à¿ÕÆø·¨°¸¡·ÓÚ1971 Ä꿪ʼÏÞÖÆ/¹Ü¿ØVOCs µÄÅÅ·Å¡£ÔÚÎÒ¹ú£¬ÎÒÃÇ´Ó2010Ä꿪ʼÔÚ¹úÎñԺת·¢µÄ¡¶¹ØÓÚÍÆ½ø´óÆøÎÛȾÁª·ÀÁª¿Ø¹¤×÷¸ÄÉÆÇøÓò¿ÕÆøÖÊÁ¿µÄÖ¸µ¼Òâ¼û¡·Ò»ÎÄÖвÅÊ×´ÎÕýʽ½«VOCs ÁÐΪ¼ÌSO2¡¢NO2 ºÍPM10 Ö®ºóÄâÖØµã·À¿ØµÄ´óÆøÎÛȾÎï¡£ÕâºÍ·¢´ï¹ú¼ÒÏà±È£¬VOCs¹Ü¿ØÍíÁË40Ä꣡»·¾³¿ÕÖÐÆøµÄVOCs ¿ÉÒÔ·ÖΪÍéÌþ£¨Ö±Á´ÍéÌþºÍ»·ÍéÌþ£©¡¢Ï©Ìþ¡¢È²Ìþ¡¢±½ÏµÎï¡¢´¼ÀࡢȩÀà¡¢ÃÑÀࡢͪÀà¡¢ËáÀà¡¢õ¥Àࡢ±´úÌþ¼°ÆäËü£¬¹²12 Àà¡£ VOCsµÄ¶¾ÐÔ´ó¼Ò¿ÉÄÜÒ²ÓÐËù¶úÎÅ¡£VOCsÖ÷Ҫͨ¹ýºôÎüµÀ¡¢Ïû»¯µÀºÍƤ·ô½øÈëÈËÌå¶ø²úÉúΣº¦£¬¶ÔÈËÌå¾ßÓÐÖ»û¡¢ÖÂÍ»±äºÍÖ°©µÈ×÷Óá£VOCs¾ßÓй⻯ѧ»îÐÔ£¬Òý·¢¹â»¯Ñ§ÑÌÎí£¬ÓÉ´ËÓ°ÏìÈ˵ĺôÎüµÀ¹¦ÄÜ£¬Òý·¢ÐØÃÆ¡¢¶ñÐÄ¡¢Æ£·¦µÈÖ¢×´£¬Í¬Ê±Ò²»á¶ÔÖ²ÎïϵͳÔì³ÉËðÉË¡£VOCs¶Ô»·¾³µÄΣº¦ºÍ¶ÔÈËÌ彡¿µµÄÓ°ÏìÖ÷Òª±íÏÖÔÚ£º
£¨1£©´Ì¼¤ÐÔ¼°¶¾ÐÔ£ºVOCs ³¬¹ýÒ»¶¨Å¨¶Èʱ£¬»á´Ì¼¤È˵ÄÑÛ¾¦ºÍºôÎüµÀ£¬Ê¹Æ¤·ô¹ýÃô¡¢ÑÊÍ´Óë·¦Á¦£»VOCs ºÜÈÝÒ×ͨ¹ýѪҺ-´óÄÔµÄÆÁÕÏ£¬Ëðº¦ÖÐÊàÉñ¾£»VOCs É˺¦È˵ĸÎÔà¡¢ÉöÔà¡¢´óÄÔºÍÉñ¾ÏµÍ³¡£ £¨2£©Ö°©ÐÔ¡¢Ö»û×÷ÓúÍÉúֳϵͳ¶¾ÐÔ¡£ £¨3£©²¿·ÖVOCs ÎïÖÊÊdzôÑõǰÌåÎïÖÊ£¬VOC-NOx µÄ¹â»¯Ñ§·´Ó¦Ê¹µÃ´óÆø¶ÔÁ÷²ãµÄ³ôÑõŨ¶ÈÔö¼Ó£¬ÔöÇ¿ÎÂÊÒЧӦ¡£ £¨4£©ÔÚÑô¹âºÍÈȵÄ×÷ÓÃϲÎÓëÑõ»¯µª·´Ó¦ÐγɳôÑõ£¬µ¼ÖÂ¿ÕÆøÖÊÁ¿±ä²î²¢ÇÒÊÇÏļ¾¹â»¯Ñ§ÑÌÎí¡¢³ÇÊлÒö²µÄÖ÷Òª³É·Ö¡£ £¨5£©VOCs ÊÇÐγÉϸÁ£×Ó£¨PM2.5£©ºÍ³ôÑõµÄÖØÒªÇ°ÌåÎïÖÊ£¬´óÆøÖÐVOCs ÔÚPM2.5 ÖеıÈÖØÕ¼20%¡«40%×óÓÒ£¬»¹Óв¿·ÖPM2.5 ÓÉVOCs ת»¯¶øÀ´¡£ ×ܹ鶸ÑÔ£¬ÔÚ¾Ö²¿»·¾³¿ÕÆøÖжÔÈËÉí½¡¿µÓÐÖ»û¡¢ÖÂÍ»±äºÍÖ°©µÈ×÷Óã¬ÔÚ´óÇøÓò»·¾³ÖгÉΪÁ˳ôÑõÎÛȾµÄÖ÷ÒªÍÆÊÖ£¬Äã˵¶¾²»¶¾£¿¾ßÌåÓж඾£¿ÄÄЩ³£¼ûÎïÖʶ¾£¿´ó¼ÒÔÚÉú²úÆóÒµµÄ×°ÖÃÖÐÊÇ·ñÄܾ³£½Ó´¥µ½£¿À´¿´ÏÂ±í£º
½Ó´¥»·¾³ÖеÄÈÝÐíŨ¶È¶àÉÙÄØ£¿ÔÙÀ´¿´ÏÂ±í¡£
|
ÏÂһƪ£º
´òÓ¡
¹Ø±Õ



